Notifieringar i tjänster är kanon! Men bara när dom funkar. Funkar i det här sammanhanget betyder inte "funkar tekniskt" - tekniskt är inte notifieringar i tjänster så svårt. Notifieringar som funkar betyder i det här sammanhanget tre saker:

  1. Notifieringarna triggas vid rätt tillfällen
  2. Visas för användaren på rätt sätt
  3. Markeras som lästa vid rätt tillfällen.

Uppfyller inte notifieringarna alla dessa tre punkter så kommer man hamna i notification hell.

Stor efterfrågan

...är ett av de vanligaste kraven/önskemålen när vi planerar nya tjänster och applikationer tillsammans med våra kunder, men det är idag mindre än 10 % av de lanserade systemen som har notifieringar. Varför är det då så?

Ganska enkelt; när det väl kommer till kritan och funktionalitet ska prioriteras så prioriteras ofta notifieringar bort till förmån för annan funktionalitet, eftersom vi inte är villiga att utveckla notifieringar som inte funkar. Vi bygger inte en lösning som gör att slutanvändare hamnar i notification hell helt enkelt.

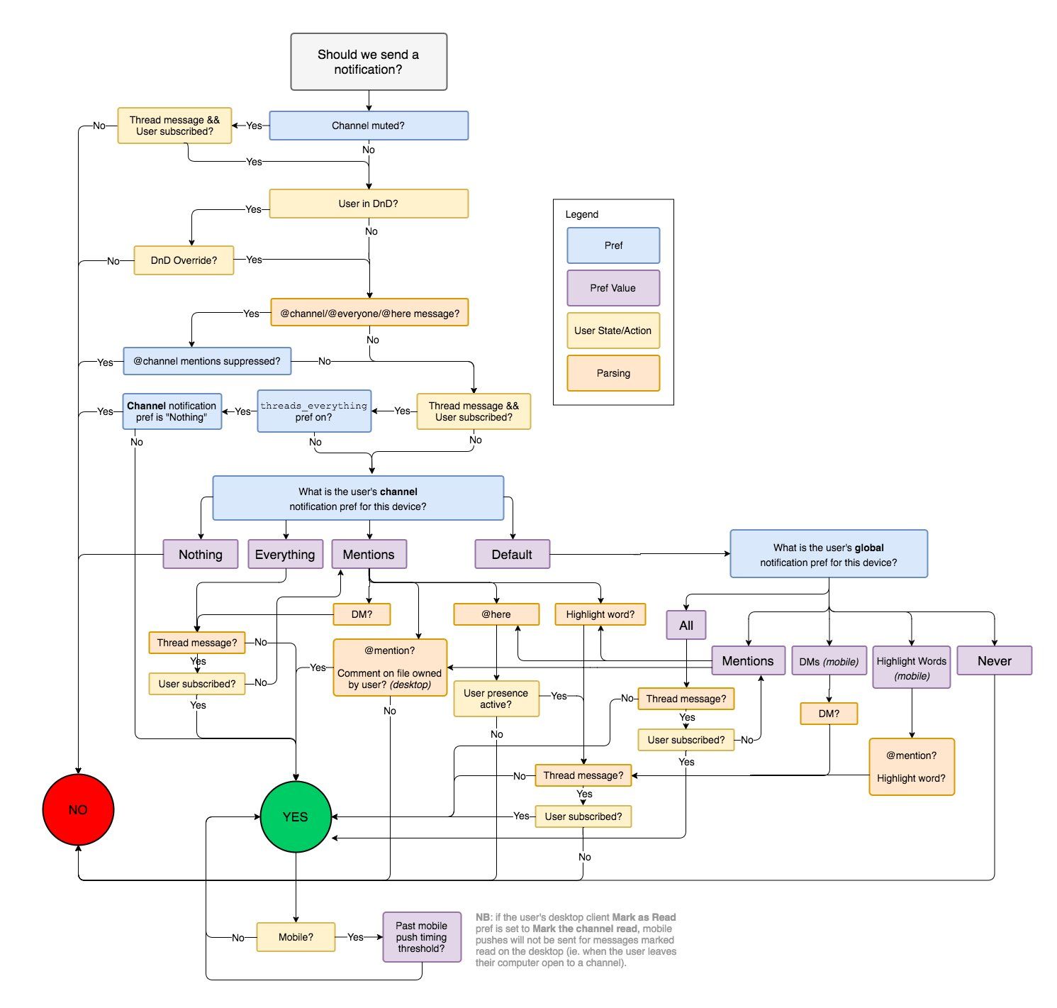
Rent praktiskt så förklarar vi om och om igen för våra samarbetspartners varför notifieringar är svårt, och vi använder ofta en flödesbild över notifieringar i chattklienten Slack som bra exempel.

Vi bygger gärna in notifieringar i applikationer och tjänster, och jag ser fram emot att få vara med i ett projekt det verkligen prioriteras och görs by the book!

Ett exempel...

För projekt/uppgiftshantering hos oss på Adaptive Media använder vi Teamwork Projects, en SAAS-tjänst dom funkar kanon. En stor fördel med Teamwork är att dom har en relativt snabb utvecklingstakt och att dom är lyhörda inför användares önskemål.

Ett av våra och många andras toppönskemål för ett par år sedan var just notifieringar direkt i tjänsten, vilket dom också utvecklade och lanserade. Deras version av notifieringar däremot uppfyller inte kravet på notifieringar som "funkar tekniskt" - häromdagen hade jag 5999 st olästa notifieringar i en liten röd boll. Teamwork misslyckas med att trigga notifieringar vid rätt tillfällen, och inte minst att markera notifieringar som lästa vid rätt tillfällen.

Säg att jag får en notis om en ny kommentar på ett projekt. Då får jag både ett mail, en mobilpush och en in-app-notis. Jag klickar på mobilpushen eller mailet och läser kommentaren - då ligger in-app-notisen i en röd facebookaktig boll kvar. Det är här Teamwork har missat, här borde tjänsten känna av att jag varit inne på den aktuella tråden, och markera notisen som läst. Det här är inte unikt för Teamwork, utan är jättevanligt - eftersom notifieringar är lätt att bygga, men svårt att bygga bra.

Mer läsning:

Missa inte detta flowchart över notifieringar i chatt-klienten Slack - det visar en del av komplexiteten!

Artikel om notifieringar som dark pattern - flera bra exempel.